Sep . 2025
Ce chapitre explore les fonctionnalités avancées du module UWB650, qui vont au-delà des fonctions de communication et de positionnement de base. Il couvre l'évolutivité du réseau, la réutilisation des interfaces matérielles et la gestion du cycle de vie du micrologiciel, fournissant des conseils pour la création de systèmes d'application UWB plus complexes et plus performants.
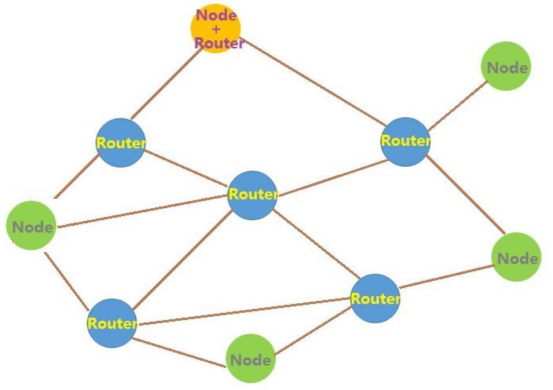
Pour résoudre le problème de la distance de communication insuffisante à saut unique dans des environnements vastes ou complexes avec des obstructions, le module UWB650 introduit une fonction de réseau maillé.
Activation de la fonctionnalité : La fonctionnalité Mesh est désactivée par défaut et peut être activée à l'aide de UWBRFAT+MESHENABLE=
Modes de fonctionnement : Un module peut jouer différents rôles dans un réseau maillé, spécifiés par le
type=1 (Pure Relay) : Le module agit uniquement comme un nœud de transfert de données, sans générer ni consommer de données. Il est adapté à un déploiement dans des emplacements stratégiques pour connecter deux zones réseau distinctes.
type=2 (Nœud pur) : Le module agit uniquement comme nœud source ou de destination pour les données et ne participe pas à la transmission des données.
type=3 (Mode hybride) : Le module peut servir à la fois de nœud de données et de relais. Lorsqu'il reçoit un paquet de données qui ne lui est pas adressé, il le transmet. Ce mode est le plus flexible, permettant à n'importe quel nœud du réseau de participer à la construction de l'itinéraire.

Limite clé : Pour éviter que les paquets de données ne circulent indéfiniment sur le réseau, ce qui pourrait provoquer des tempêtes de diffusion et une congestion des canaux, le micrologiciel a une limite de transmission maximale de 10 sauts, codée en dur. Lorsqu'un nœud relais reçoit un paquet de données déjà transmis 10 fois, il ne le transmet plus. De plus, une contrainte de conception importante est qu'un module avec la fonctionnalité Mesh activée ne peut pas communiquer régulièrement avec un module qui ne l'a pas activée (les fonctions de télémétrie et de positionnement ne sont pas affectées). Par conséquent, une fois la décision d'utiliser Mesh prise, il est généralement nécessaire de configurer uniformément tous les nœuds de communication du réseau.

Le module prend en charge les mises à niveau du micrologiciel via le port série, ce qui offre la possibilité d'itérer les fonctionnalités après le lancement et de corriger les bogues, mais il impose également des exigences en matière de conception matérielle.
Passage en mode mise à niveau : Une mise à niveau du micrologiciel doit être déclenchée dans certaines conditions matérielles. La procédure est la suivante : tout d’abord, mettez le module hors tension. Ensuite, utilisez un circuit externe pour mettre la broche 35 (UPGRADE) du module à un niveau bas (ou court-circuitez-la directement à la masse). Enfin, remettez le module sous tension. Le module passe alors en mode mise à niveau et attend la réception du nouveau fichier via le port série.

Protocole et outils : Le firmware est transmis via le protocole standard YModem, avec un débit en bauds de 115 200 bit/s sur le port série. Les utilisateurs ont besoin d'un outil de port série côté PC prenant en charge le protocole YModem, tel qu'ExtraPuTTY ou l'utilitaire officiel SerialPortYmodem.
Processus de mise à niveau : les étapes complètes de mise à niveau sont les suivantes :
Effectuez l’opération matérielle pour entrer en mode de mise à niveau.
Connectez le port série du module au PC et ouvrez un outil série compatible YModem, en configurant le port COM et le débit en bauds.

3. Après la connexion, le terminal série affichera le signal de poignée de main YModem envoyé par le module (généralement une série de caractères « C »).

4. Dans l'outil PC, sélectionnez la fonction « Envoyer le fichier » et choisissez le nouveau fichier binaire du firmware pour commencer le transfert.


5. Attendez que le transfert de fichier soit terminé. 6. Après un transfert réussi, déconnectez la broche 35 de GND, puis effectuez un cycle d'alimentation complet du module (mise hors tension puis sous tension).

7. Après le redémarrage, le module chargera et exécutera le nouveau firmware.
Voici un exemple utilisant l'outil officiel SerialPortYmodem :
Sélectionnez le port COM correspondant et ouvrez-le.

Parcourez et sélectionnez le fichier du firmware, puis cliquez sur Envoyer pour démarrer le transfert.

Une fois le transfert terminé, un message de réussite s'affichera. Déconnectez alors la broche 35 et redémarrez le module.

Considérations relatives à la conception matérielle : L'existence du mécanisme de mise à niveau du micrologiciel implique que si le produit doit prendre en charge des mises à niveau sur site ou à distance, la conception du circuit imprimé doit prévoir en amont le contrôle du niveau de la broche 35. Un cavalier physique dédié, un point de test réservé ou une entrée GPIO du microcontrôleur hôte peuvent être utilisés pour contrôler cette broche. Si ce point est négligé lors de la conception, les mises à niveau ultérieures du micrologiciel deviendront très difficiles, pouvant même nécessiter le rappel physique des appareils déployés.
Analyse approfondie de la série de modules UWB650
Analyse approfondie du module UWB650 (partie 3) : fonctions avancées et maintenance du système
Analyse approfondie du module UWB650 (partie 5) : commandes de configuration
+86-755-23080616
sales@nicerf.com
Site Internet : https://www.nicerf.com/
Adresse : 309-314, 3/F, bâtiment A, bâtiment commercial de Hongdu, zone 43, Baoan Dist, Shenzhen, Chine
politique de confidentialité
· Politique de confidentialité
Il n'y a actuellement aucun contenu disponible
Courriel : sales@nicerf.com
Tél : +86-755-23080616