Nov . 2025
Vous perdez chaque jour des actifs précieux et les retards inutiles dans vos opérations vous exaspèrent ? G-NiceRF vous simplifie la vie en vous permettant de suivre vos articles grâce à des solutions de géolocalisation UWB . Gain de temps considérable et rentabilité accrue garantie ! Nous vous aidons à bâtir une marque de confiance et à assurer votre succès en éliminant les incertitudes liées au suivi.

Examinons précisément comment les solutions de positionnement UWB et la technologie ToF transforment les mesures de vos besoins métiers en matière de systèmes de positionnement.
Lors de la transmission de rafales de données extrêmement courtes, vous utilisez des impulsions nanosecondes de seulement 2 ns pour une vitesse incroyable. Vous obtenez ainsi une haute résolution, garantissant une précision de positionnement UWB optimale pour vos besoins professionnels. Nous utilisons systématiquement de larges bandes passantes afin d'assurer des signaux nets et d'éviter tout risque de chevauchement de données. Votre système reste ainsi stable lors de l'utilisation du protocole standard IEEE 802.15.4-2020.
Pour que notre système fonctionne correctement, nos signaux doivent être transmis à la vitesse de la lumière. Celle-ci se propage à une vitesse constante d'environ 3 x 10⁸ mètres par seconde, ce qui nous permet de garantir la précision de votre positionnement.
Vous suivez l'onde pendant son trajet aller-retour jusqu'à l'étiquette, puis son retour instantané à la source. Vous mesurez ce temps de vol aller-retour car c'est précisément ainsi que fonctionne le positionnement UWB en situation réelle. Par conséquent, vous ignorez la puissance du signal et vous vous concentrez uniquement sur le temps, ce qui nous permet de vérifier le trajet exact effectué.
Vous avez besoin d'horloges de haute précision, appelées synchronisation exacte, car nous utilisons des temporisateurs synchronisés mesurant à la picoseconde près. Cela optimise l'efficacité du positionnement UWB et, de plus, réduit les erreurs de synchronisation pour obtenir des résultats stables et fiables. Nous gérons efficacement les décalages d'horloge, ce qui garantit la validité de vos données et vous permet de vous fier au temps de vol.
Pour déployer avec succès un système de positionnement UWB professionnel dans vos installations, vous devez exiger des capacités techniques spécifiques et des indicateurs de performance robustes. Je me souviens d'une visite dans un centre logistique où le responsable était au bord des larmes : leur ancien système de suivi avait dysfonctionné en pleine période de forte activité . Selon le consortium FiRa, « la technologie UWB excelle en matière de précision et de sécurité, là où d'autres technologies échouent ». Vous avez besoin d'un système de positionnement UWB précis au centimètre près ; nous vous offrons une précision de 10 cm.
C'est une caractéristique essentielle d'un système de positionnement UWB de qualité, et une faible latence est également indispensable pour le suivi en temps réel. Nous fournissons des mises à jour avec une latence de l'ordre de la milliseconde, ce qui est indispensable pour un système de localisation en temps réel basé sur la technologie UWB. De plus, notre système offre une capacité élevée, pouvant gérer jusqu'à 30 balises simultanément dans une même zone. Il est ainsi parfaitement adapté à un système de positionnement intérieur UWB robuste et, de surcroît, vous obtenez des données 3D précieuses pour une analyse plus approfondie.
Nous proposons également des fonctionnalités de positionnement 3D UWB précises, ainsi qu'un débit de données de 6,8 Mbit/s pour des transferts rapides. Vous pouvez ainsi suivre efficacement vos actifs à distance grâce à la technologie G-NiceRF. Vous aviez besoin de solutions de positionnement UWB ; nous avons donc fourni une puissance de 500 mW pour répondre à ce besoin spécifique.
C’est l’une des raisons pour lesquelles vous constaterez que le temps de vol (ToF) est beaucoup plus fiable que les approches peu fiables utilisant la puissance du signal pour le positionnement UWB.
Vous n'avez pas besoin d'utiliser des mesures peu fiables, car le RSSI se base sur l'énergie du signal, une mesure assez instable. C'est une mesure très volatile qui s'estompe rapidement, ce qui explique les différences importantes observées entre la géolocalisation UWB et Bluetooth. Nous utilisons une mesure temporelle, ce qui vous permet de vous affranchir de la puissance du signal, pourtant essentielle à la fiabilité, comme je l'ai mentionné. Ainsi, vous bénéficiez d'une stabilité optimale, car nous n'utilisons pas de signaux faibles, et vous pouvez vous fier à l'impulsion.
Il est nécessaire de calculer la portée avec précision, mais l'estimation RSSI présente une marge d'erreur de 1 à 5 m, ce qui est inacceptable. Avec la technologie UWB, la précision est centimétrique, et le calcul de distance devient simple grâce à la fiabilité du temps de vol. C'est pourquoi nous offrons une précision de 10 cm pour le calcul de distance : la mesure est linéaire et parfaitement adaptée à vos besoins.
Les interférences sont fréquentes lorsque la collision des ondes crée un déphasage, un problème récurrent avec le Bluetooth. La géolocalisation intérieure UWB résout ce problème grâce à l'utilisation d'impulsions courtes et distinctes, garantissant une transmission claire. Vous bénéficiez ainsi de signaux nets et logiques, et vous évitez les erreurs de phase qui affectent généralement les autres systèmes à bande étroite. Nous rétablissons la connexion, même dans les environnements difficiles, pour une transmission stable.
Vous avez besoin d'une précision extrême car le RSSI est approximatif, tandis que le positionnement ultra-large bande est beaucoup plus précis et fiable. Il atteint une précision millimétrique grâce à une résolution à la nanoseconde, ce qui est précieux pour vos données. De plus, vous détectez les mouvements les plus infimes pour faciliter l'automatisation grâce à notre bande passante de 500 MHz. Ainsi, vous pouvez suivre des variations minimes que d'autres systèmes pourraient totalement manquer en fonctionnement.
Vous découvrirez des méthodes algorithmiques avancées pour optimiser la précision et l'efficacité de vos déploiements de positionnement UWB industriels. Vous êtes-vous déjà demandé à quel point vous perdez en efficacité simplement parce que vos algorithmes de suivi sont obsolètes ?
- Télémétrie DS-TWR : La télémétrie DS-TWR élimine la latence, ce qui améliore considérablement la précision du positionnement UWB de vos appareils. De plus, l’automatisation des réponses garantit un fonctionnement optimal du système, sans intervention manuelle constante.
- Synchronisation TDoA : Vous devez aligner toutes les horloges à l’aide de la synchronisation TDoA car elle permet d’adapter efficacement votre système de localisation en temps réel UWB.
Calcul de l'angle d'arrivée ( AoA) : Vous mesurez la direction des signaux reçus pour calculer l'angle d'arrivée et ainsi améliorer vos capacités de positionnement 3D UWB. Ce calcul facilite également le positionnement des drones UWB, qui nécessite de connaître l'angle exact du signal entrant.
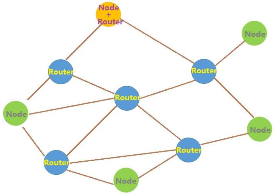
Méthode de triangulation : Le positionnement de trois points d’ancrage par triangulation améliore considérablement le suivi de position UWB dans les zones complexes. Ainsi, le suivi de la position des balises est fiable grâce à une géométrie de haute précision.
- Dérive d'horloge : Vous contrôlez les erreurs de synchronisation, appelées dérive d'horloge, car cela contribue à la stabilité du positionnement intérieur UWB de l'ESP32. De plus, nous facilitons le positionnement UWB avec Arduino afin de garantir d'excellents résultats aux amateurs comme aux ingénieurs.
Algorithme d'optimisation | Mécanisme central | Précision de mesure | Exigence de synchronisation d'horloge | Charge de calcul et de puissance | Métrique de scalabilité |
Télémétrie DS-TWR | Temps de vol bidirectionnel double face | <10 cm (en ligne de mire) | Asynchrone (aucune synchronisation nécessaire) | Puissance d'émission élevée (étiquette active) | Faible (taux de mise à jour < 100 Hz) |
Synchronisation TDoA | Différence de temps de multilatération hyperbolique | 10-30 cm (GDOP hyperbolique) | Filaire/sans fil strict (<1 ns de gigue) | Puissance d'émission faible (mode clignotant) | Massive (>1000 tags/zone) |
Calcul de l'angle d'attaque | Différence de phase d'arrivée (PDoA) | Erreur angulaire <5° (réseau d'antennes) | Synchronisation de phase intra-ancre | Charge DSP élevée (résolveur d'angle) | Moyen (capable d'un seul ancrage) |
Méthode de triangulation | Intersection d'angles géométriques (Theta/Phi) | Dépendance à la distance (résolution angulaire) | Alignement spatial (géométrie d'ancrage) | Calcul de la marge flottante du microcontrôleur à haute valeur | Dépendance à la densité d'ancrage |
Contrôle de la dérive de l'horloge | Décalage de fréquence porteuse (CFO) estimé | <20 ppm Correction de l'oscillateur | Étalonnage dynamique de la boucle | Faible (algorithme du micrologiciel) | Universel (ESP32/Arduino) |
Fusion hybride | Fusion de capteurs TDoA + AoA | Moins de 10 cm (Axe Z amélioré) | Alignement temporel et de phase | Très élevé (filtrage de Kalman) | Déploiement à haute densité |
Spécifications techniques comparatives des algorithmes d'optimisation pour le positionnement UWB !
Vous déterminerez les spécifications matérielles exactes du module UWB3000F27 qui répondent à vos besoins fonctionnels en matière de positionnement UWB. Comme le soulignent les experts du secteur chez Allied Market Research : « La demande en systèmes de localisation en temps réel est motivée par une haute précision et une faible consommation d’énergie. »
Vous avez besoin d'un signal puissant ? C'est pourquoi nous proposons une puissance de 500 mW, soit 27 dBm. Cette puissance permet une transmission à grande distance et vous assure ainsi un positionnement UWB extérieur optimal. Grâce à nos amplificateurs de puissance (PA), le signal traverse les obstacles et vous permet de couvrir de vastes zones en toute confiance, même sur des trajets difficiles. Nous garantissons des liaisons robustes qui vous assurent une connexion permanente, même en périphérie du réseau.
Vous faites le bon choix avec le module UWB3000F27, car il est conçu autour de la puce fiable DW3000. Il s'agit du meilleur module de positionnement UWB disponible, doté d'un LNA pour une meilleure réception. Cela accroît la sensibilité et simplifie l'intégration des circuits, vous faisant ainsi gagner du temps lors de la conception. Vous accélérez ainsi le déploiement et commercialisez vos produits beaucoup plus rapidement.
Vous avez des besoins en matière de longue portée, et une portée de 1 km correspond exactement à ce que nous proposons pour vos projets. Fonctionnant en zone dégagée, cette technologie définit la portée maximale de positionnement UWB que vous pouvez espérer. Vous pouvez également suivre sans effort des ressources éloignées, grâce notamment à un débit réduit de 850 kbps. Ceci augmente considérablement la portée, vous permettant ainsi de surveiller de vastes zones sans perte de signal.
Vous bénéficiez d'une connexion simplifiée grâce à notre interface UART qui communique efficacement avec les microcontrôleurs. Cette simplicité est idéale pour les solutions de positionnement UWB et vous permet en outre d'envoyer facilement des données série. Nous offrons un débit de 115 200 bps, vous assurant ainsi un contrôle total du module. Il en résulte une intégration aisée et une conception matérielle considérablement simplifiée.
Vous bénéficiez d'une protection optimale de vos données grâce au chiffrement AES-128 . Ce système protège vos données et verrouille vos transmissions, condition indispensable au suivi de position UWB sécurisé. De plus, votre système est protégé contre toute modification non autorisée car nous respectons les normes de sécurité IEEE. Votre réseau est ainsi protégé et vous pouvez compter sur G-NiceRF pour sa sécurité. La protection de vos données est notre priorité absolue ; vous pouvez donc nous faire confiance en toutes circonstances.

Vous comprendrez comment la technologie de positionnement UWB utilise des impulsions courtes pour filtrer les signaux réfléchis dans des environnements difficiles.
Vous envoyez des impulsions brèves et distinctes, non superposées temporellement. Ceci est utile pour un positionnement précis en UWB, et permet également de retarder l'arrivée des réflexions. Grâce à l'utilisation d'impulsions de 2 ns pour une meilleure lisibilité, vous visualisez clairement le trajet direct. Ainsi, vous pouvez séparer les signaux et éviter toute confusion de données. La clarté du signal garantit la précision et la fiabilité de vos mesures.
Vous travaillez dans des usines, des environnements denses où les capteurs réfléchissent souvent sur les surfaces métalliques. C'est là que le système de positionnement intérieur utilisant la technologie UWB excelle : nous filtrons encore davantage les réflexions pour vous. Vous obtenez le signal direct car nous éliminons les échos tardifs sources d'erreurs. Ainsi, les données sont nettes et les objets numériques sont suivis avec précision, sans interférence.
Vous êtes confronté aux réflexions du signal sur les murs, mais nous évitons précisément ce problème de bandes étroites. Les systèmes de positionnement UWB y sont insensibles car nous analysons le temps de propagation des signaux. Nous vous aidons à identifier la source et, de plus, les trajets multiples sont efficacement éliminés. Nous utilisons un large spectre pour garantir une grande précision à chaque mesure. Vous avez ainsi l'assurance d'une localisation précise, car notre technologie est conçue pour gérer ces réflexions.
Vous transmettez des données qui définissent la capacité du canal, et une bande passante de 500 MHz est allouée à cet effet. Cela améliore les capacités de positionnement intérieur ultra-large bande et vous permet d'envoyer davantage de données plus facilement. La prise en charge des débits élevés garantit une communication plus robuste et fiable pour votre équipe. Vous maintenez un flux de données constant, et nous assurons la fiabilité des liaisons entre nous en permanence.
On mesure le temps de manière discrète dans le domaine temporel, ce qui permet de déterminer le signal d'arrivée. C'est ce qui rend possible le positionnement UWB, car la fréquence n'intervient pas. On se concentre sur la synchronisation, et on atteint une précision nanoseconde pour résoudre le problème. Ainsi, on utilise la physique pour résoudre les problèmes d'interférences qui affectent d'autres technologies sans fil.
Nous répondons ici aux questions les plus fréquentes que vous pourriez vous poser concernant le déploiement de la technologie de positionnement UWB et son utilisation dans vos applications métier spécifiques.
Oui, 10 cm est la norme car la précision centimétrique UWB est inhérente aux méthodes de temps de vol que nous utilisons. De plus, nous calibrons les modules avec soin afin de vous fournir des données précises et de garantir la fiabilité du positionnement UWB.
Oui, la portée est étendue car une puissance de 500 mW est utilisée pour atteindre jusqu'à 1 km. Il fonctionne en champ libre et, de plus, la pénétration est améliorée grâce à l'utilisation de l'UWB3000F27.
Oui, il prend en charge le canal 5 (6 489,6 MHz) et intègre le contrôleur DW3000. De plus, il est conforme aux normes internationales, notamment à la norme IEEE 802.15.4-2020.
Oui, les murs sont traversés grâce à une puissance de 27 dBm qui garantit un franchissement efficace des obstacles. La portée diminue légèrement, c'est pourquoi nous recommandons une connexion directe, mais cette solution reste supérieure au Wi-Fi pour le positionnement UWB en intérieur.
De nombreuses étiquettes fonctionnent de concert car jusqu'à 30 étiquettes peuvent être connectées et communiquer avec 3 points d'ancrage. De plus, une capacité élevée est atteinte grâce à l'utilisation de créneaux horaires permettant le suivi de plusieurs actifs.
Vous devriez maintenant comprendre l'intérêt de mettre fin aux approximations grâce à nos solutions d'affaires éprouvées. Optez pour une technologie de positionnement UWB fiable pour optimiser vos tâches et éviter les erreurs coûteuses. G-NiceRF accompagne votre équipe pour vous aider à accroître votre productivité. Visitez notre site dès maintenant pour découvrir nos modules intelligents et obtenir des résultats concrets.
+86-755-23080616
sales@nicerf.com
Site Internet : https://www.nicerf.com/
Adresse : 309-314, 3/F, bâtiment A, bâtiment commercial de Hongdu, zone 43, Baoan Dist, Shenzhen, Chine
politique de confidentialité
· Politique de confidentialité
Il n'y a actuellement aucun contenu disponible
Courriel : sales@nicerf.com
Tél : +86-755-23080616